Sun Microsystems, Inc.   Oracle System Handbook - ISO 7.0 May 2018 Internal/Partner Edition
   Home | Current Systems | Former STK Products | EOL Systems | Components | General Info | Search | Feedback

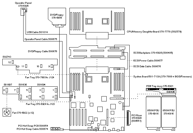
Sun Fire V40z Wiring Diagram (Sobek 1.0)
Chassis FRU 380-1010




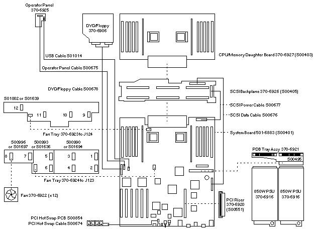
Sun Fire V40z Wiring Diagram (Sobek 2.0)
Chassis FRU 380-1206


  Copyright © 2018 Oracle and/or its affiliates.  All rights reserved.
 Feedback