Sun Microsystems, Inc.   Oracle System Handbook - ISO 7.0 May 2018 Internal/Partner Edition
   Home | Current Systems | Former STK Products | EOL Systems | Components | General Info | Search | Feedback

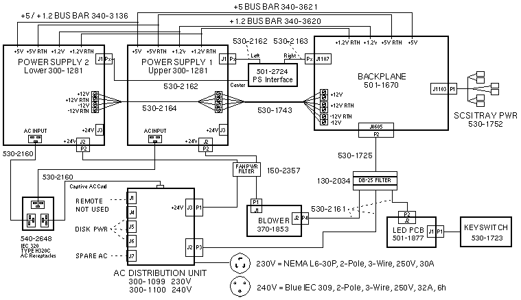
SPARCcenter 2000 and 2000E Wiring Diagram

Rack Assembly 599-1821


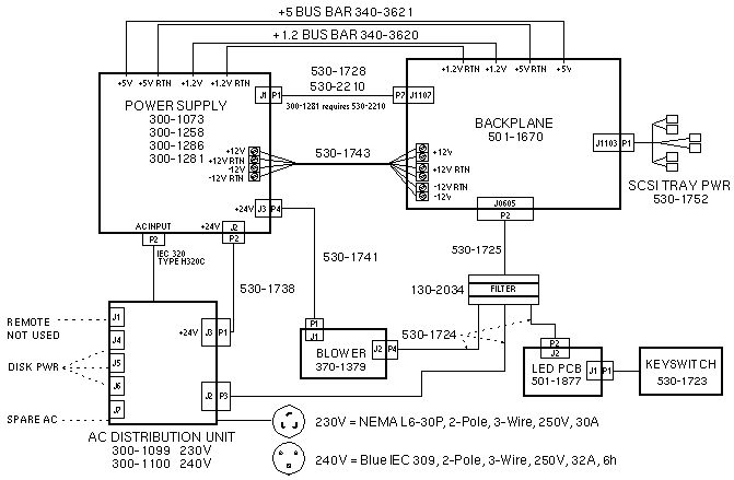
SPARCcenter 2000E Wiring Diagram

Rack Assemblies 599-2027 and 599-2031


  Copyright © 2018 Oracle and/or its affiliates.  All rights reserved.
 Feedback