Sun Microsystems, Inc.   Oracle System Handbook - ISO 7.0 May 2018 Internal/Partner Edition
   Home | Current Systems | Former STK Products | EOL Systems | Components | General Info | Search | Feedback

Sun SPARC Enterprise T5220 Wiring Diagram

8-Slot SAS Disk Drive/PATA DVD Configuration
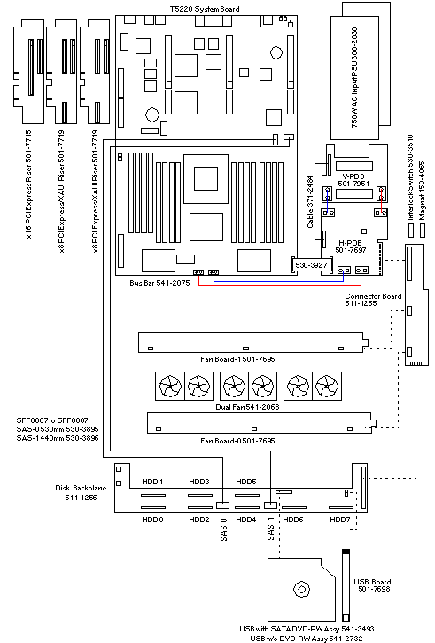
8-Slot SAS Disk Drive/SATA DVD Configuration
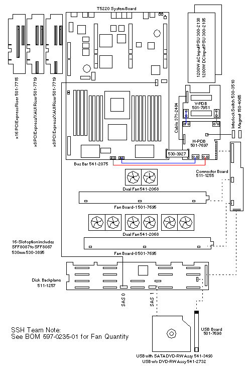
16-Slot SAS Disk Drive/PATA DVD Configuration
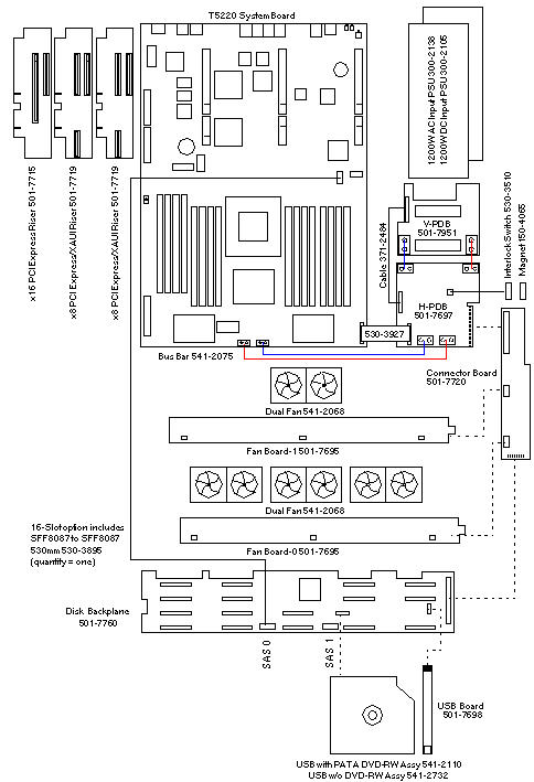
16-Slot SAS Disk Drive/SATA DVD Configuration


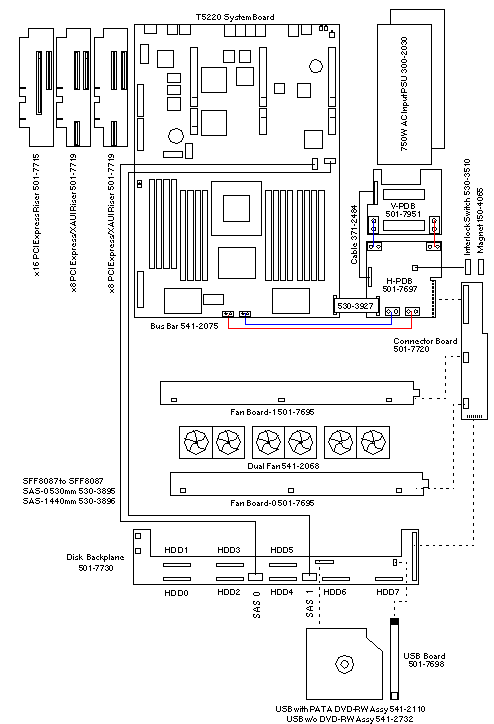
8-Slot SAS Disk Drive/PATA DVD Configuration
T5220 & T5220 November 2008 Refresh




8-Slot SAS Disk Drive/SATA DVD Configuration
July 2009 Refresh Backplane/Connector Board/DVD Change




16-Slot SAS Disk Drive/PATA DVD Configuration
T5220 & T5220 November 2008 Refresh




16-Slot SAS Disk Drive/SATA DVD Configuration
July 2009 Refresh Backplane/Connector Board/DVD Change


  Copyright © 2018 Oracle and/or its affiliates.  All rights reserved.
 Feedback