Sun Microsystems, Inc.   Oracle System Handbook - ISO 7.0 May 2018 Internal/Partner Edition
   Home | Current Systems | Former STK Products | EOL Systems | Components | General Info | Search | Feedback

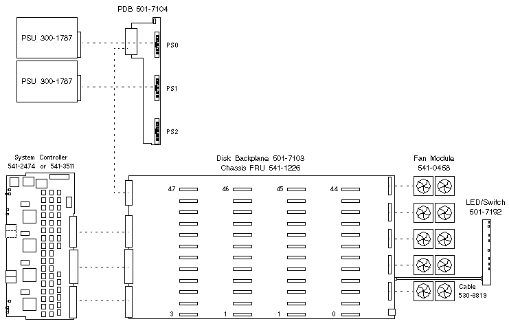
Storage J4500 Wiring Diagram


after March 2009

Beginning in March 2009 the Chassis, PDB, and Power Supply were changed to new part numbers.
This was done as a phase-in and systems shipped with old and new parts until all old parts were used.


  Copyright © 2018 Oracle and/or its affiliates.  All rights reserved.
 Feedback