Sun Microsystems, Inc.   Oracle System Handbook - ISO 7.0 May 2018 Internal/Partner Edition
   Home | Current Systems | Former STK Products | EOL Systems | Components | General Info | Search | Feedback



Sun Java Workstation W1100z/W2100z

501-6851
0MB FRU
w/o Opteron CG Stepping
w/o Fan/Heatsink Bracket
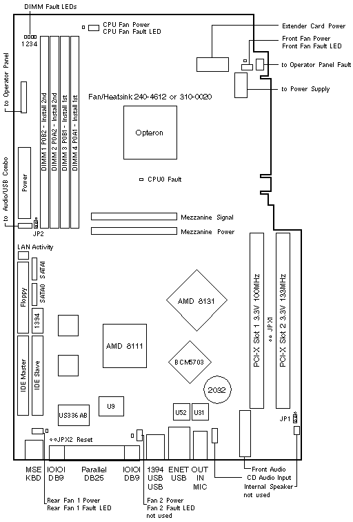
K85AE Main System Board

Jumpers

LOCATION PINS SETTING DESCRIPTION
JP1 1-2
2-3
In
Out
Normal CMOS Operation (default)
Clear CMOS on Next Boot
JP2 1-3 In Unknown
JPX1 1-2 Out SERR
JPX2 1-2
1-2
Out
In
Normal (default)
Reset

Sun Java Workstation W1100z Codename: Metropolis1P
Sun Java Workstation W2100z Codename: Metropolis2P

Notes

  1. The minimum Solaris operating system is Solaris 9 4/04 x86.
  2. Opteron 100 Series 1-way processors are installed in the W1100z.
  3. Opteron 200 Series 2-way processors are installed in the W2100z.
  4. The single processor W1100z is not upgradeable to dual processors.
  5. The DIN-6 Keyboard and Mouse ports are blocked by the rear panel.

Memory Notes

  1. The minimum system requirement on W1100z is a single DIMM installed in slot DIMM 4.
  2. Except for the single DIMM configuration, install memory in pairs.
  3. Memory pairs are DIMM 1/2, DIMM 3/4, DIMM 5/6, and DIMM 7/8.
  4. Two DIMMs of the same memory size, speed, and manufacturer form a pair.
  5. The recommended CPU 0 memory installation sequence is DIMM 3/4 then DIMM 1/2.
  6. The recommended CPU 1 memory installation sequence is DIMM 7/8 then DIMM 5/6.
  7. Only CPU 0 DIMMs are accessible in a single CPU system (CPU 0).
  8. Memory is mapped globally and is accessible by either CPU in a dual CPU system.

Service Notes

  1. Use a 3/16" nutdriver or a minus screwdriver to remove the CPU Fan/Heatsink.
  2. Use a #2 Phillips screwdriver to remove the six Mezzanine retaining screws.
  3. Use a 5 mm nutdriver to remove the six hexagonal System Board standoffs.
  4. Use caution when pressing the two plastic standoff latchs to avoid damage to the Mezzanine capacitors at C345 and TC14.
  5. Alcohol Pads and Thermal Grease are included with the replacement CPU/Memory Mezzanine, Fan/Heatsink, Opteron CPU, and System Board.

References

  1. Sun Java Workstation W1100z Documentation.
  2. Sun Java Workstation W2100z Documentation.



Sun Java Workstation W1100z/W2100z

501-7136
w/o Opteron CG/E4 Stepping
w/o Fan/Heatsink Bracket
K85AE Main System Board

Jumpers

LOCATION PINS SETTING DESCRIPTION
JP1 1-2
2-3
In
Out
Normal CMOS Operation (default)
Clear CMOS on Next Boot
JP2 1-3 In Unknown
JPX1 1-2 Out SERR
JPX2 1-2
1-2
Out
In
Normal (default)
Reset

Sun Java Workstation W1100z Codename: Metropolis1P
Sun Java Workstation W2100z Codename: Metropolis2P

Notes

  1. The minimum Solaris operating system is Solaris 9 4/04 x86.
  2. Opteron 100 Series 1-way processors are installed in the W1100z.
  3. Opteron 200 Series 2-way processors are installed in the W2100z.
  4. The single processor W1100z is not upgradeable to dual processors.
  5. The 2.6GHz E4 Stepping Opteron 252 requires System Board 501-7136.
  6. System Board 501-7136 replaced System Board 501-6851 in W1100z and W2100z CG Stepping Opteron configurations in June 2005.
  7. The DIN-6 Keyboard and Mouse ports are blocked by the rear panel.

Memory Notes

  1. The single DIMM configuration is not supported on W2100z.
  2. Install memory in pairs.
    Memory pairs are DIMM 1/2, DIMM 3/4, DIMM 5/6, and DIMM 7/8.
  3. Two DIMMs of the same memory size, speed, and manufacturer form a pair.
  4. The recommended CPU 0 memory installation sequence is DIMM 3/4 then DIMM 1/2.
  5. The recommended CPU 1 memory installation sequence is DIMM 7/8 then DIMM 5/6.
  6. Only CPU 0 DIMMs are accessible in a single CPU system (CPU 0).
  7. Memory is mapped globally and is accessible by either CPU in a dual CPU system.

Service Notes

  1. Use a 3/16" nutdriver or a minus screwdriver to remove the CPU Fan/Heatsink.
  2. Use a #2 Phillips screwdriver to remove the six Mezzanine retaining screws.
  3. Use a 5 mm nutdriver to remove the six hexagonal System Board standoffs.
  4. Use caution when pressing the two plastic standoff latchs to avoid damage to the Mezzanine capacitors at C345 and TC14.
  5. Alcohol Pads and Thermal Grease are included with the replacement CPU/Memory Mezzanine, Fan/Heatsink, Opteron CPU, and System Board.

References

  1. Sun Java Workstation W1100z Documentation.
  2. Sun Java Workstation W2100z Documentation.

  Copyright © 2018 Oracle and/or its affiliates.  All rights reserved.
 Feedback