Oracle System Handbook
- ISO 7.0 May 2018 Internal/Partner Edition
Home
|
Current Systems
|
Former STK Products
|
EOL Systems
|
Components
|
General Info
|
Search
|
Feedback
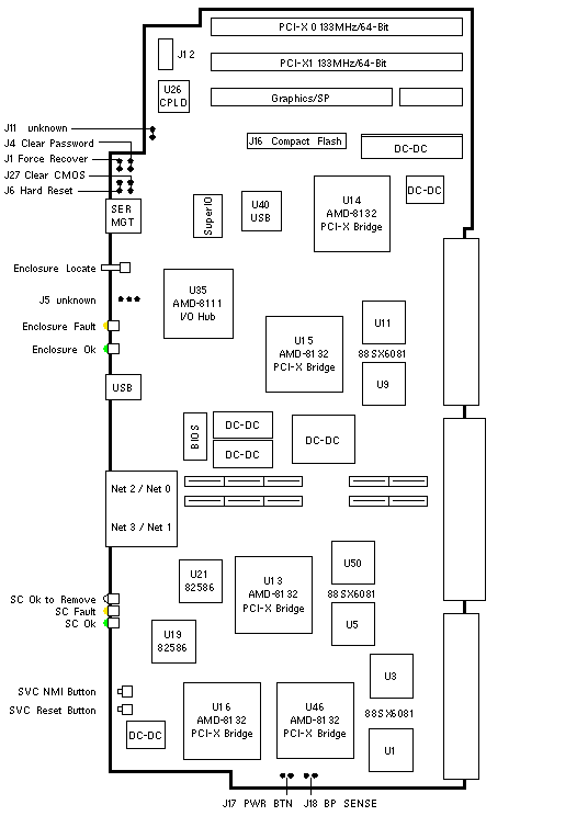
Sun Fire X4500
I/O Board
Hmm, you are using a very old browser. Click here to go directly to included content.
501-7102
541-0780
541-1915
I/O Board
System Controller Assembly
2.6GHz CPU/Memory + I/O
System Controller FRU
CPU/Memory + I/O
Sun Fire X4500 Codename:
Thumper
References
Sun Fire X4500 Server Documentation.
Copyright © 2018 Oracle and/or its affiliates. All rights reserved.
Feedback