Netra CP2300
Netra CP2300 Codename: Snowbird
Netra CT 820 Codename: Sanibel21 |
CP2300-650 / Netra CT 820
| 375-3121 |
375-3171 |
375-3295 |
F595-7404 |
650MHz 512MB FRU/CT 820 FRU High Profile Memory
CP2300-650-512M CP2300-650-2.5GB CP2300-650-2.5GBHD |
650MHz 512MB FRU Low Profile Memory
CP2300-650-512MBLP |
650MHz 512MB Ericsson FRU Low Profile Memory
w/o Front Panel CP2300-650-512-E |
650MHz 2.5GB Lucent FRU High Profile Memory
2× 1GB DIMM 370-6768 40GB Disk 375-3163
CP2300-650-2.5GBHD |
| 375-3310 |
375-3312 |
375-3313 |
F594-1639 |
650MHz 512MB FRU High Profile Memory
CP2300-650-512MB-4 CP2300-650-2.5GB-4 CP2300-6502.5GBHD-4 |
650MHz 512MB FRU Low Profile Memory
CP2300-650512MBLP4 |
650MHz 512MB Ericsson FRU Low Profile Memory
w/o Front Panel CP2300-650-512-E-4 |
650MHz 2.5GB Lucent FRU High Profile Memory
2× 1GB DIMM 371-1560 40GB Disk 375-3285
CP2300-6502.5GBHD4 |
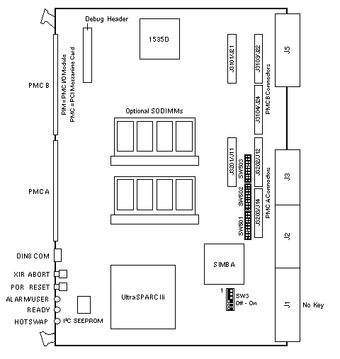
Jumper Settings
| SWITCH |
DIP |
SETTING |
DESCRIPTION |
| SW3 |
1 2 3 4 5 |
Off* Off* Off* On* On* |
Proprietary - do not change
Proprietary - do not change
Proprietary - do not change
Proprietary - do not change
Proprietary - do not change |
| SW3 |
6 6 |
On* Off* |
1MB System and 7MB User Flash
7MB System and 1MB User Flash
(requires setsmcenv flash-device 4)
|
SW501 
SW502 
SW503  |
1-0 1-0 1-9 |
Off* Off* Off* |
Transition Card EIDE Disabled
PIM A J7(Jn4) I/O<1-64> Enabled
PIM A J7 (Jn4) is user defined |
SW501 
SW502 
SW503  |
1-0 1-0 1-9 |
On On On |
Transition Card EIDE Enabled
PIM A J7(Jn4) I/O<1-29> Disabled
PIM A J7 (Jn4) is user defined |
SW503  |
0 |
Off* |
cPSB Network Mode Enabled
Transition Card Ethernet Disabled |
SW503  |
0 |
On |
cPSB Network Mode Disabled
Transition Card Ethernet Enabled |
* Default settings
SW501, SW502, and SW503 are on the solder side
|
Notes
- The minimum OS is Solaris 8 2/02 or Solaris 9.
- The Operating Environment Installation DVD is required.
- Use 1GB Memory 370-6768, Option XCP2300-MEM-1GB.
- Use Rear Transition Card 375-3134, Option XCP2300-TRN.
- Use 1GB Memory 371-1560, Option XCP2300-MEM-1GB-4.
- Use Rear Transition Card 375-3311, Option XCP2300-TRN-4.
UltraSPARC IIi Notes
- The 650MHz UltraSPARC IIi is similar to the 270-440MHz UltraSPARC IIi.
Differences include integrated L2 Cache and SDRAM Memory Control.
- The 650MHz UltraSPARC IIi is based on the 500MHz UltraSPARC IIe.
- The 650MHz UltraSPARC IIi OBP and OS name is UltraSPARC IIe.
References
Sun Netra CP2300 cPSB Board Documentation.
Installing Solaris on the Netra CP2300 cPSB Board, 817-1797.
Sun Netra CT 820 Server Documentation.
|