Sun Microsystems, Inc.   Oracle System Handbook - ISO 7.0 May 2018 Internal/Partner Edition
   Home | Current Systems | Former STK Products | EOL Systems | Components | General Info | Search | Feedback



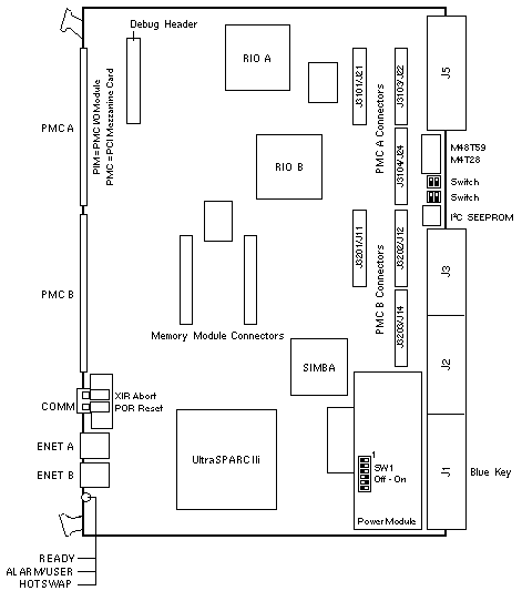
Netra CP2160

Codename: Sputnik+

CP2160S-650

375-3129 375-3132 375-3133
1GB 650MHz
Service FRU
Option 7214
2GB 650MHz
1× 375-3026
Option 7215
3GB 650MHz
1× 375-3114
Option 7216
375-3393 375-3394
2GB 650MHz FRU
1x 375-3392
1GB 650MHz FRU

Notes

  1. The minimum operating system is Solaris 8 2/02.
  2. Use 512MB Memory 375-3025, Option XCP2000-MEM-512.
  3. Use 1GB Memory 375-3026, Option XCP2000-MEM-1GB.
  4. Use 2GB Memory 375-3114, Option XCP2000-MEM-2GB.
  5. Use Rear Transition Card 375-0121, Option XCP2040-TRN.
  6. Use Rear Transition Card 375-3429, Option XCP2040-TRN-4.
  7. Use 512MB Memory 375-3391, Option XCP2000-MEM-512MB4.
  8. Use 1GB Memory 375-3392, Option XCP2000-MEM1GBSW4.

Release Notes

  1. The 375-3129 and FRU F375-3129 were released in March 2003. (WO_25893)
  2. The 375-3132 was released in March 2003. (WO_25893)
  3. FRU F375-3132 was released in November 2005. (WO_31884)
  4. The 375-3133 was released in March 2003. There is no FRU. (WO_25893)

UltraSPARC IIi Notes

  1. The 650MHz UltraSPARC IIi is similar to the 270-440MHz UltraSPARC IIi. Differences include integrated L2 Cache and SDRAM Memory Control.
  2. The 650MHz UltraSPARC IIi is based on the 500MHz UltraSPARC IIe.
  3. The 650MHz UltraSPARC IIi OBP and OS name is UltraSPARC IIe.

Patch Information:

Patch Readmes and Downloads
Boot PROM and LOM Revisions

References

  1. Sun Netra CP2160 CompactPCI Board Documentation.

  Copyright © 2018 Oracle and/or its affiliates.  All rights reserved.
 Feedback