Sun Microsystems, Inc.   Oracle System Handbook - ISO 7.0 May 2018 Internal/Partner Edition
   Home | Current Systems | Former STK Products | EOL Systems | Components | General Info | Search | Feedback



DSP-1000 Switch

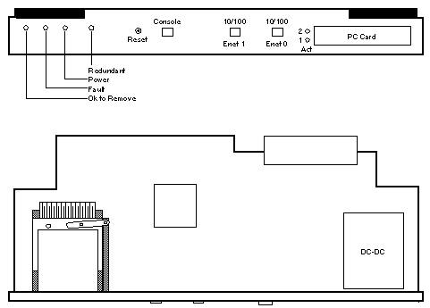
Management Interface Card (MIC2)

Disk Arrays: StorEdge 6920

540-5906


Note

Install the Management Interface Card in Rear Slots 5 and 6.

  Copyright © 2018 Oracle and/or its affiliates.  All rights reserved.
 Feedback