Sun Microsystems, Inc.   Oracle System Handbook - ISO 7.0 May 2018 Internal/Partner Edition
   Home | Current Systems | Former STK Products | EOL Systems | Components | General Info | Search | Feedback



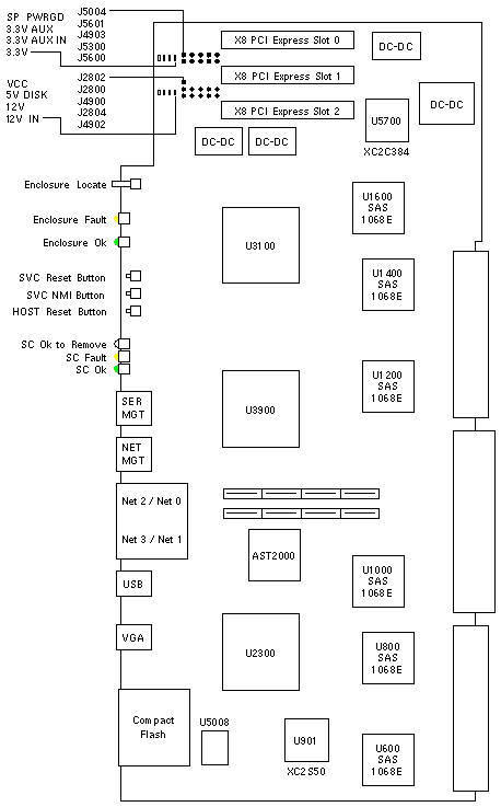
I/O Board


501-7819 541-0491 541-3758
I/O Board System Controller FRU
w/o CPU or Memory
CPU/Memory + I/O
System Controller FRU
w/o CPU or Memory
CPU/Memory + I/O
X4540 only

Jumper Settings

LOCATION PINS SETTING DESCRIPTION
J2802 1-2 In Normal CMOS Operation (default)
J2802 2-3 In Clear CMOS
J2800 1-2 n/a RTC Reset (not stuffed)
J4900 1-2 Out Clear SP Password (default)
J2804 1-2 Out Force Recovery (default)
J4902 1-2 Out Flash Write Protect (default)
J5004 1-2 Out Force SP SER (default)
J5601 1-2 Out Locate Power (default)
J4903 1-2 Out JTAG Select Enable (default)
J5300 1-2 Out Cold Reset (default)
J5600 1-2 Out BP Sense (default)

Storage 7210 Codename: Fugu
Sun Fire X4540 Codename: Thor

X4540 Notes

  1. The minimum Solaris operating system is Solaris 10 5/08.
  2. Assembly 541-0491 only supports Opteron 2356 (Barcelona).
  3. Assembly 541-0491 does not support Opteron 2384 (Shanghai).
  4. Assembly 541-3758 supports Opteron 2356 (Barcelona) and 2384 (Shanghai).
  5. Assembly 541-3758 includes I/O Board 501-7819-07 with BIOS and ILOM changes required to support Opteron 2384 (Shanghai). (WO_40451)
  6. Assembly 541-3758 includes CPU/Memory Board 501-7818-04 with capacitor changes required to support Opteron 2384 (Shanghai). (WO_40146)

7210 Notes

  1. The minimum Solaris operating system is Solaris 10 5/08.
  2. Assembly 541-0491 only supports Opteron 2356 (Barcelona).
  3. Assembly 541-0491 does not support Opteron 2384 (Shanghai).

References

  1. Sun Fire X4540 Server Documentation.
  2. Sun Storage 7210 Unified Storage System Installation Guide, 820-3757.
  3. Sun Storage 7210 Unified Storage System Service Manual, 820-4160.

  Copyright © 2018 Oracle and/or its affiliates.  All rights reserved.
 Feedback