Sun Microsystems, Inc.   Oracle System Handbook - ISO 7.0 May 2018 Internal/Partner Edition
   Home | Current Systems | Former STK Products | EOL Systems | Components | General Info | Search | Feedback



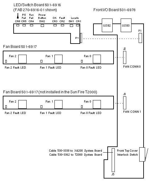
Front I/O Assembly


501-6916 501-6917
LED/Switch Board
FAB 270-6916-01 or -02
Fan Board
501-6978 501-7256
Front I/O Board
FAB 270-6978
X4200/T2000/5320NAS
Front I/O Board
FAB 270-7256
X4200 M2

Go to X4200/T2000/5320NAS/SET2000 illustration
Go to X4200 M2 illustration

X4200/T2000/5320NAS/SET2000



X4200 M2

Sun Fire X4200 Codename: Galaxy 2U
Sun Fire X4200 M2 Codename: Galaxy 2F
Sun Fire T2000 Codename: Ontario
StorageTek 5320 NAS Codename: Falcon

References

  1. Sun Fire X4100 Server Documentation.
  2. Sun Fire T2000 Server Documentation.
  3. SPARC Platforms (Sun Fire T1000/T2000) Device Path Information (article 1005907.1)
  4. x86 Platforms (Sun Fire X4200/X4200 M2) Device Path Information (article 1277396.1)

  Copyright © 2018 Oracle and/or its affiliates.  All rights reserved.
 Feedback