Oracle System Handbook
- ISO 7.0 May 2018 Internal/Partner Edition
Home
|
Current Systems
|
Former STK Products
|
EOL Systems
|
Components
|
General Info
|
Search
|
Feedback
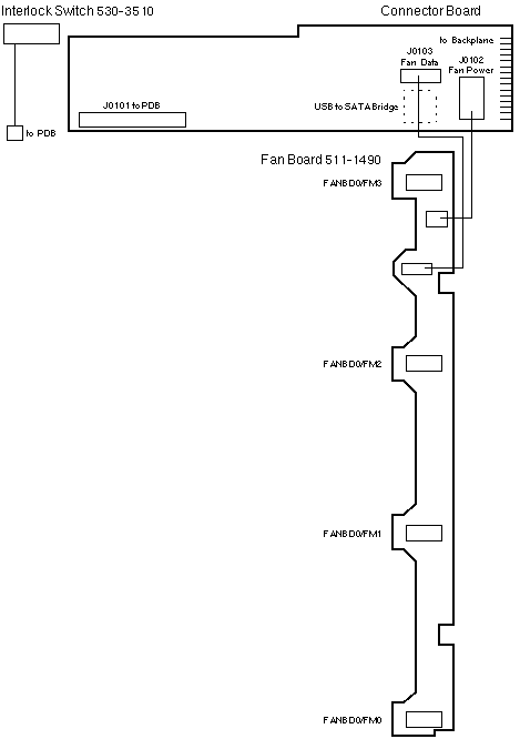
Front Connector Assembly
Hmm, you are using a very old browser. Click here to go directly to included content.
511-1490
541-4274
Fan Board
Fan Board FRU
511-1491
541-4275
7051682
7051681
Connector Board
Connector Board FRU
with Interlock Switch
Connector Board
Connector Board Assembly
with Interlock Switch
Sun Fire X4170 M2 Codename:
Lynx+ (Thelma)
Oracle Exadata X2-2 Codename:
EX2-2 (Plus)
Sun ZFS Storage 7320 Codename:
Amber Road (Maguro+)
References
Sun Fire X4170 M2 Server Documentation.
Copyright © 2018 Oracle and/or its affiliates. All rights reserved.
Feedback