Sun Microsystems, Inc.   Oracle System Handbook - ISO 7.0 May 2018 Internal/Partner Edition
   Home | Current Systems | Former STK Products | EOL Systems | Components | General Info | Search | Feedback



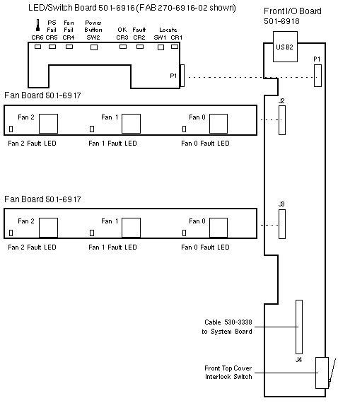
Front I/O Assembly

501-6916 501-6917 501-6918
LED/Switch Board
FAB 270-6916-01 or -02
Fan Board Front I/O Board

Sun Fire X4100 Codename: Galaxy 1U
Sun Fire X4100 M2 Codename: Galaxy 1F
StorageTek 5220 NAS Codename: Thunderbird

References

  1. Sun Fire X4100 Server Documentation.
  2. Sun Fire X4200 Server Documentation.

  Copyright © 2018 Oracle and/or its affiliates.  All rights reserved.
 Feedback