Oracle System Handbook
- ISO 7.0 May 2018 Internal/Partner Edition
Home
|
Current Systems
|
Former STK Products
|
EOL Systems
|
Components
|
General Info
|
Search
|
Feedback
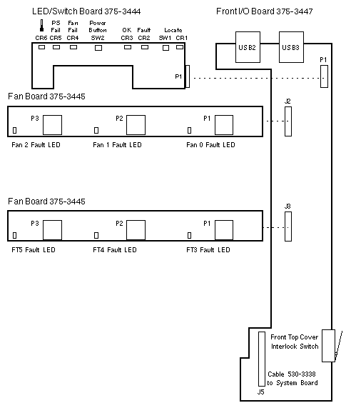
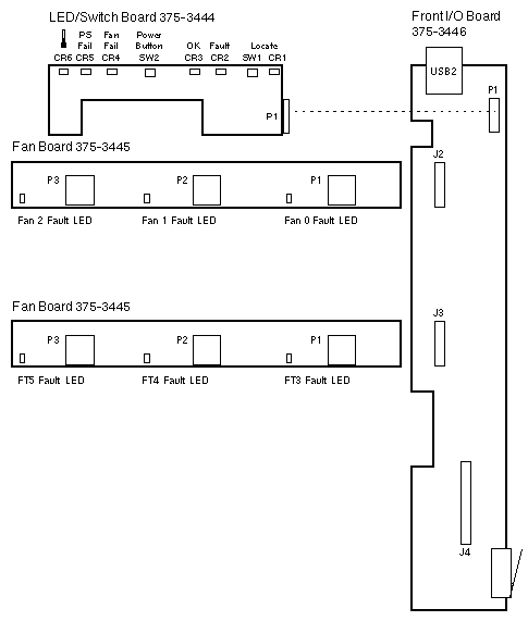
Front I/O Assembly
Hmm, you are using a very old browser. Click here to go directly to included content.
375-3444
375-3445
375-3446
375-3447
LED/Switch Board
Assy 411743100032
Fan Board
Assy 411743100041
V215 Front I/O Board
Assy 411743100054
V245 Front I/O Board
Assy 411743100058
Sun Fire V215
Sun Fire V245
Sun Fire V215 Codename:
Seattle 1U
Sun Fire V245 Codename:
Seattle 2U
References
Sun Fire V215 Server Documentation.
Sun Fire V245 Server Documentation.
Copyright © 2018 Oracle and/or its affiliates. All rights reserved.
Feedback