Oracle System Handbook
- ISO 7.0 May 2018 Internal/Partner Edition
Home
|
Current Systems
|
Former STK Products
|
EOL Systems
|
Components
|
General Info
|
Search
|
Feedback
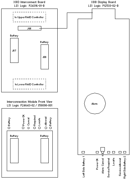
Battery Interconnection Module
Hmm, you are using a very old browser. Click here to go directly to included content.
371-4373
Interconnection Module
No Specification
Notes
An Amber battery LED indicates the battery is missing or has failed.
An Off battery LED indicates the battery status is normal.
The Alarm Cancel button is not functional.
Copyright © 2018 Oracle and/or its affiliates. All rights reserved.
Feedback