Sun Microsystems, Inc.   Oracle System Handbook - ISO 7.0 May 2018 Internal/Partner Edition
   Home | Current Systems | Former STK Products | EOL Systems | Components | General Info | Search | Feedback



Alarm Board

Telco: Netra ct 400

Option 7160

540-4406
FRU Assembly

Motherboard 501-5620 with Daughterboard 501-5650
Daughterboard 501-5649

Notes

  1. The minimum operating system is Solaris 8 HW: 6/00.
  2. BR1632 / CR1632 Battery 150-2850 is installed on 501-5620.
  3. The PCMCIA cutout was removed from 540-4406-07 Rev 51.
  4. The PCMCIA circuitry was removed from 540-4406-08 Rev 50.
  5. FRU assembly 540-4406 includes 501-5620, 501-5649, and 501-5650.
  6. The FPROM on Alarm Board <=540-4406-04 is not field programmable.

References

  1. Netra ct 400 Servers Documentation



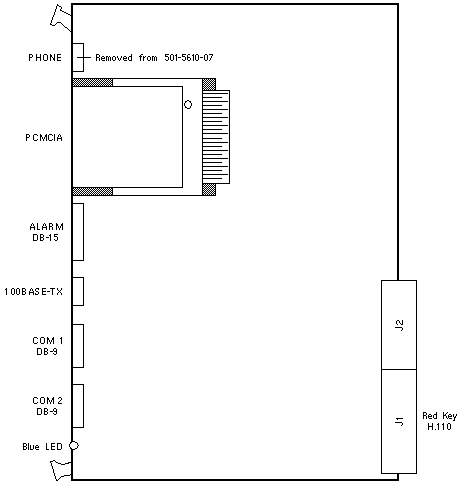
Alarm Board

Telco: Netra ct 800

Option 7161

501-5610

Notes

  1. The minimum operating system is Solaris 8 HW: 6/00.
  2. BR1632 / CR1632 Battery 150-2850 is installed at BT0401.
  3. The FPROM on Alarm Board <=501-5610-07 is not field programmable.
  4. The PCMCIA cutout and circuitry was removed from 501-5610-11.

References

  1. Netra ct 800 Servers Documentation

  Copyright © 2018 Oracle and/or its affiliates.  All rights reserved.
 Feedback